

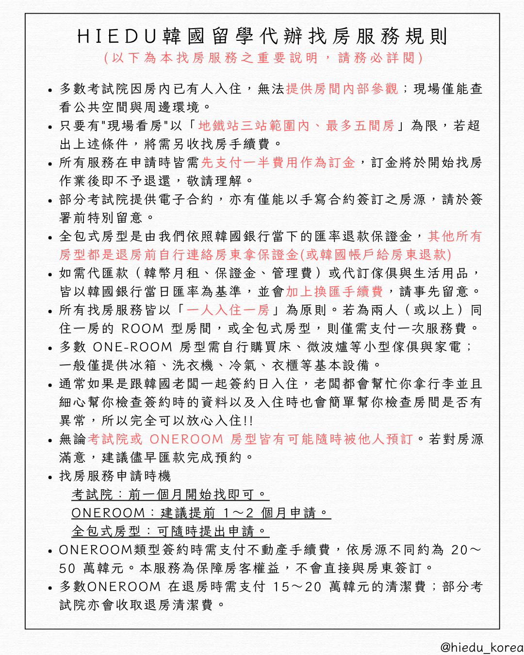
하이에듀HEDIU韓國代找房最新版本4.0🫶
하이에듀HEDIU韓國代找房最新版本4.0🫶有甚麼問題可以加LINE,因為我們是韓國版本有時候可能無法加好友,所以可以私訊我們給您的LINE QR,由我們這邊加好友🙋♀️
#韓國代辦 #韓國留學 #韓國考試院 #韓國找房子 #韓國大學 #韓國生活 #韓國代辦申請
Tel: +82 10 4400 4173
E-mail: service@hi-edukorea.com
Address: 510, Misa-daero, Hanam-si, Gyeonggi-do, Republic of Korea